Instance Verification Kit (IVK)

mutex lock @ [2594+29+/linux-3.19-rc1/drivers/misc/sgi-gru/grufault.c]
Instance Signature: ts_ctxlock

The Matching Pair Graph:


Function Name
Control Flow Graph (CFG)
Events Flow Graph (EFG)
Source Correspondence
gru_alloc_locked_gts [2704+20+/linux-3.19-rc1/drivers/misc/sgi-gru/grufault.c]
gru_find_lock_gts [2317+17+/linux-3.19-rc1/drivers/misc/sgi-gru/grufault.c]
gru_get_exception_detail [18571+24+/linux-3.19-rc1/drivers/misc/sgi-gru/grufault.c]
gru_get_gseg_statistics [21844+23+/linux-3.19-rc1/drivers/misc/sgi-gru/grufault.c]
gru_handle_user_call_os [17390+23+/linux-3.19-rc1/drivers/misc/sgi-gru/grufault.c]
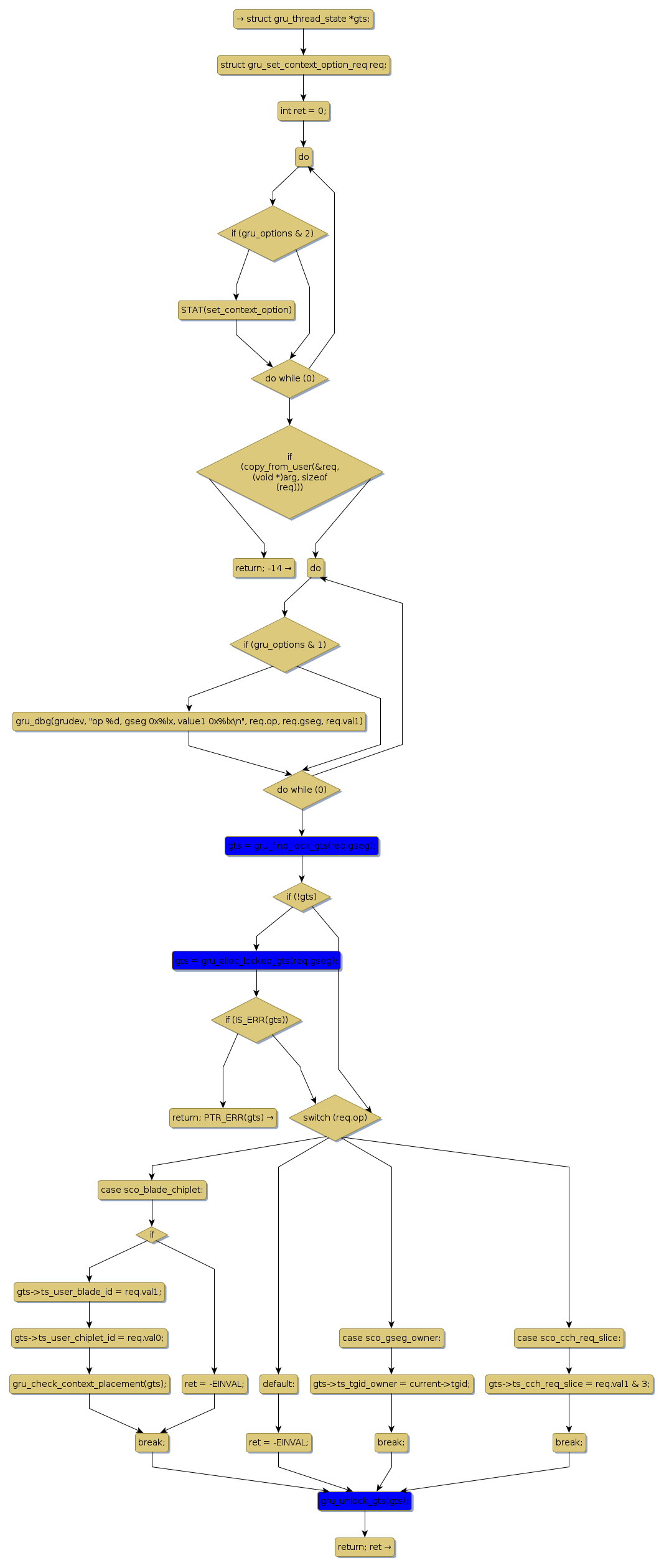
gru_set_context_option [22617+22+/linux-3.19-rc1/drivers/misc/sgi-gru/grufault.c]
gru_unlock_gts [3242+14+/linux-3.19-rc1/drivers/misc/sgi-gru/grufault.c]
gru_user_flush_tlb [21312+18+/linux-3.19-rc1/drivers/misc/sgi-gru/grufault.c]
gru_user_unload_context [20736+23+/linux-3.19-rc1/drivers/misc/sgi-gru/grufault.c]